既報のとおり、JARL正常化プロジェクト所属の社員16名は、JARL正常化弁護団所属の弁護士10名を代理人として、継続会の開催等を求める仮処分を申し立てました。
本日(2020年8月21日)、JARL側から答弁書と証拠資料が提出されましたが、その中に、乙第1号証として「継続会の開催に関するお知らせ」が含まれていました。JARL Web等での告知はまだありませんが、社員の皆様のご予定にも関わることですので、急ぎ公表いたします。同文書によれば、
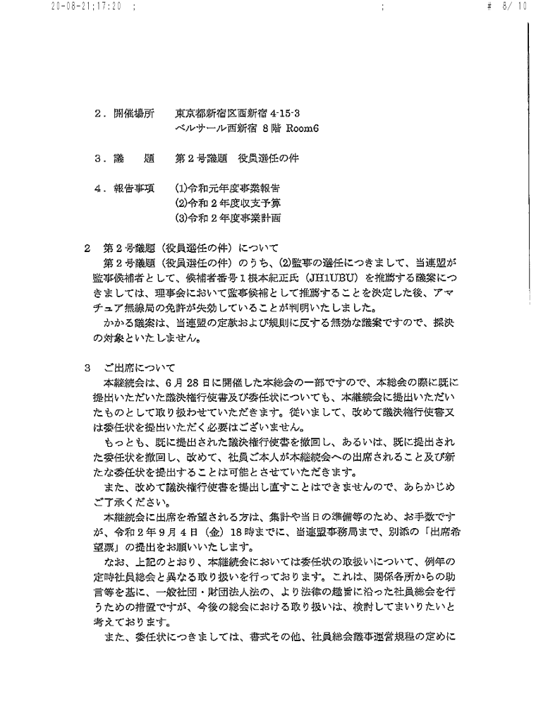
(1) 第9回定時社員総会の継続会は、2020年9月5日(土)13時より、ベルサール西新宿で開催されます。
(2) 高尾氏が監事候補者として推薦していたJH1UBU根本紀正氏については、アマチュア局の免許が失効していることが判明し「かかる議案は、当連盟の定款および規則に反する無効な議案で(ある)」ことを理由に、採決の対象としないとのことです。
→JH1UBU局については、2020年7月22日付けで再開局したことが確認されています(JJ1WTL本林社員のブログ参照)が、監事候補者に戻すことはしないようです。
(3) 既に提出された議決権行使書・委任状の撤回や、委任状の再提出を認めるとのことです。
→正常化プロジェクト及び正常化弁護団が、かねてから違法と指摘していた点について、ようやく執行部が是正に応じました。
(4) 事前の準備質問による質問については、招集通知では書面にて回答するとしていましたが、「社員総会の趣旨に鑑み」、本継続会で回答との方針に変更するとのことです。
→6月28日の社員総会からすでに2ヶ月以上が経過しており、回答書が準備できなかったとは思えません。当初の方針から大幅に後退し、社員の質問をないがしろにする対応であり、極めて遺憾です。
(5) 出席希望票は添付されていますが、出席を控えるようにとの呼びかけはなされていません。「適切な感染防止策を実施する」とのことです。




社員総会の「継続会」が2ヶ月近くも開催されないという、現執行部によるJARLの異常な状態から、ようやく正常化に向けた第一歩が踏み出されました。これも、正常化プロジェクト及び正常化弁護団に対する、アマチュア無線家、JARL会員の皆様の後押しの賜であり、心から感謝申し上げます。
もとより、これは小さな一歩であり、引き続き、JARLの正常化に向けて、正常化プロジェクト及び正常化弁護団は尽力して参ります。ご支援をよろしくお願いいたします。
(2020-08-21 記)

仁義の問題であり「民法上の(お金)の問題では必ずしもないが、#JARLを健全化したいので、当局は会費を今年も入れました。16名の騎士諸君、会費を払いたい組織にして行きましょう。私事で恐縮ですが、生活保護中の、7400円はキツイです。では又、次の情報をお待ちします。JS2GAO