2020年1月17日、アマチュア無線制度に関する画期的な規制緩和案が、総務省より公表され、パブコメにかかりました。デジタルモードに関する免許手続きの簡素化、従免を持たない方の体験運用の拡大、ローバンドの周波数拡張が柱です。
無線局免許手続規則の一部を改正する省令案等に係る意見募集
-アマチュア局の免許手続きの簡素化、無資格者の利用機会の拡大及び周波数の追加割当て-
とってもすばらしい、規制緩和、本当に有り難いことです。よく検討の上、賛成のコメントを提出しようと考えています。
さて、今後、髙尾義則JARL会長が、今回の規制緩和を「自分の手柄」であるかのように言い出しそうな気がします。選挙も近いですし。
しかし、賢明なご諸氏には判っていただきたい。今回の規制緩和は、髙尾会長の手柄などではありません。
JR3QHQ田中理事も、渾身の記事を書いていらっしゃいます。
私も、人のことをあまり悪く言いたくはありませんが、ちょっと言わずにはいられない。毒吐かせてください。
まずこれ↓は、2019年11月10日「神奈川ハムの集い」での髙尾氏のプレゼンテーションです。

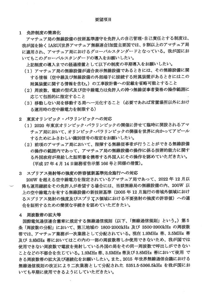
JG11KTCが直接 総務省電波部長に要望書を提出
①免許制度の簡素化
②東京オリンピック・パラリンピックへの対応
③200W超える無線局の新スプリアス発射強度への対応
④周波数の拡大 1.8MHz帯 3.5MHz帯
⑤無資格者による運用緩和(若年層の育成)
⑥違法・不法無線局の取締強化
⑦希望するコールサインの指定
[年末のアイボールミーティングにおいて]総務省からは,総合通信基盤局の田原康生電波部長にご臨席を賜り,私が以前より,そして直接,電波部長にお目にかかり、要望・お願いさせていただきました東京オリンピック・パラリンピックの特別な呼び出し符号,ローバンドの周波数拡大,免許制度の簡素化,上級資格者の立ち会いの下での無資格者の体験運用などにも直接触れて,実施に向けで検討を進めている旨のご挨拶を頂戴しました.
髙尾氏主演のラジオ番組「Radio JARL.com」2019年12月15日放送分での髙尾氏の発言(概ね20分30秒くらい~。リンク先はいずれ切れるかも知れません。)。
昨年私、あの、電波部長に直接ですね、ご要望ということでですね、会員みなさまから頂戴したものをですねまとめてですね、お願いをさせていただいた中ではですね、ローバンドの拡張・・
さらに、関係機関への要望書の提出や要請を継続し、ローバンドの周波数拡張、無資格者の体験運用などなど、関係機関との連携を密にして現実に向けて一歩一歩確実に進んでおります。
JARLホームページ 髙尾氏の2020年1月の新年挨拶文から引用。
また、免許制度の規制緩和、周波数帯の拡大、無資格者の体験運用、不法違法無線局の取締強化をはじめとし会員皆様からのご要望を総務省へ要望書として直接提出いたしました。
これらを読むと、「おおお~、髙尾会長すげーじゃん!」と思われるかも知れません。実際に、髙尾氏が各地の支部イベントでやっているプレゼンだけを聞いている方は、そう思われているかも、しれません。
実態は、以下のとおりです。
髙尾会長が総務省電波部長に「直接」提出された要望書は、なぜかJARLのホームページでも髙尾会長のブログでも公開されていません。以下は、その実物です。日付は、2019年9月18日付けになっています。
他方、以下の文書は、「2020年JARL選挙情報」サイトに掲載された、大矢理事の議案1「総務省への要望書の提出に関する規定の制定について(案)」の別紙です。高尾会長が総務省に要望書を提出した日より2ヶ月も前の、2019年7月20日に公開されています。
見比べてみて下さい。要望項目部分、ほとんど同じではないでしょうか?髙尾理事が総務省に提出したという要望書は、実は、大矢理事の案のコピペなのです。
大矢理事は、2018年12月から「総務省に要望書を出すのがJARLの仕事だ」と、髙尾会長や日野岳専務に進言し、ご自分が書いた要望書の案を会長などに渡していたのですが、会長・専務・事務局長は、大矢理事の許可なく、もちろん理事会の承認も得ず、勝手に総務省に提出したのです。これは、理事会で公にされた事実です。なお、日野岳専務は、理事会の席上、「大矢理事と相談して書いた」と虚偽の回答をし、大矢理事に否定されています(間違いだらけのJARL理事会と社員総会NO2(田中理事ブログ記事)冒頭)。
そればかりでなく、2019年9月28・29日の第46回理事会で、髙尾会長は、理事会直前の9月18日に上記の「要望書」を総務省に提出したと説明し、自分が親しい理事7人(日野岳専務理事を含む)を巻き込んで、大矢理事の議案1「総務省への要望書の提出に関する規定の制定について(案)」に反対票を投じ、賛成8/反対8で否決しました。
大矢理事の要望書案を無断で利用しながら、大矢理事の提案を潰す。おかしくありませんか。
大矢理事の提案の中には、「要望書は理事会の決議をもって決定すること」、「提出した要望書は一般に公開すること」という、団体として至極当たり前のことが含まれていましたが、高尾会長は、今回の要望書提出にあたり、そのいずれも無視しました。そういう「縛り」を無視するために、大矢理事の提案を潰したというべきでしょう。
髙尾会長は、「要望書の提出なんて自分で出来る」と思っているのかもしれませんが、大矢理事は総務省のOBです。大矢理事のご助言なしに、髙尾会長らが総務省宛要望書を作成できたとは到底思えません。過去10年間、JARLは一度も文書での要望を総務省に行ってこなかったのですし、過去にJARLが提出したパブコメの内容はお粗末です。
さらに、田中理事によれば、理事会の席上で、要望書を提出したときの総務省の反応について、高尾会長も日野岳専務理事も、まともに答えられなかったそうです(間違いだらけのJARL理事会と社員総会NO1(田中理事ブログ記事))。田中理事は、「私も数年前に総務副大臣に要望書を出したことがありますが、要望を通してもらおうと要望の内容を詳しく説明し相手の反応を事細かく観察し、今でも副大臣の喋った内容は今でも覚えています。」とおっしゃっています。高尾会長・日野岳専務理事は、要望書の提出について、まったく真剣味がなかったと考えざるを得ません。
要するに、
(1) 髙尾会長は、総務省への要望書を、あたかも自分が「会員みなさまから頂戴したものをまとめて」作成したかのように述べていますが、実際は大矢理事の原案の無断コピペです。
(2) 髙尾会長らの総務省への要望書の提出は、大矢理事の議案1「総務省への要望書の提出に関する規定の制定について(案)」を潰すために、いわばアリバイ作りのために行ったにすぎないものです。
(3) なのに、結果として、アマチュア無線制度の規制緩和がうまくいきそうとみるや、髙尾会長は、「私が直接、総務省電波部長に要望書を提出した」「私が会員みなさまから頂戴したものをまとめて要望書として提出した」等々と繰り返し述べて、その成果を自分のものとして独占しようとしているのです。
聞くところによれば、今回の規制緩和は、総務省、総通、そしてJARDの方々が、阿吽の呼吸のもと、みなさん大変ご苦労されて、実現にこぎ着けたものです。制度の改正は、関係各所との調整、条文の吟味等々、血のにじむような努力が必要です。たった一片の要望書だけで、実現できるものではありません。にもかかわらず髙尾氏は、上記のとおり、今回の改正はあたかも自分の手柄であるかのように、繰り返し布石を打っているわけです。
総務省、総通、JARDの方々が、髙尾会長のこの言動をどう見てらっしゃるか、そして大矢理事の無念を思うと、いても立ってもいられず、思い切ってこの記事を書きました。
髙尾会長のこの不誠実な言動は、あまりにもひどいと思います。このような人が、我々アマチュア無線家団体の会長に選ばれているのかと思うと、本当に情けなくなります。
(以上 2020-01-17 記)
このブログ記事を書いた直後に、髙尾氏のブログに2020年1月17日付けの記事が載ったのを発見しました。以下の部分を引用します。
日本アマチュア無線連盟ではかねてより交渉を進め、また、会長に就任以降、私も幾度も総務省に赴き交渉を重ねて参りしました。昨年は、電波部長に要望書を直接手渡し実現に向けてお願いを行って参りましたところです。
髙尾氏が会長に就任したのは4年前、2016年6月です。その後4年近く、ご自身が総務省とどんな交渉をしてきたのか、是非知りたいところです。
(以上、2020-01-17 追記)
この記事についてTwitterでやりとりしている中で私がつぶやいた以下のツイート、私が最も言いたかったことですのでここに貼り付けさせてください。
組織の長には、責任は自分が負い、手柄は周囲の人に与えるような方が就いて欲しいと思います。
「私が責任を負うから是非やってみてほしい。」
「いい結果を出してくれてありがとう。あなたのおかげです。」— 7K1BIB, スギナミBB235(今春に向けて準備中) (@7K1BIB) January 18, 2020
https://platform.twitter.com/widgets.js
(以上、2020-01-19 追記)






[…] 髙尾会長は、最近、電波部長に「直接」1通の要望書を渡したことを強調していますが、それがいかに現実にそぐわないかは、こちらの記事に詳しく書きました。本来JARLが果たすべき役割の一丁目一番地においてこのような説明がなされていることは、とても痛々しく感じます。1片の要望書は出さないより格段にましですが、それだけで法改正が実現するものでは決してないのです。 […]
[…] 以上のように、いち個人であっても、コメントの形でうまく質問すれば、これだけの成果を上げることができました。かたやJARLは、総務省と密に連絡を取って、いち個人よりもさらに多くのことを実現できる立場にあるはずです。JARLは、抽象的な1片の「要望書」を提出して満足していてはならず、法制度の改善に積極的に関与していくべきであり、これこそが、我が国アマチュア無線家の代表団体としての一丁目一番地の責務ではないでしょうか。なのに、今回のJARLが提出した意見(No.2)の中に、このような一節がありました。 […]
[…] 髙尾会長の総務省宛「要望書」に関する虚実★★★ […]
[…] […]
[…] 髙尾会長が要望書を「総務省電波部長に直接」提出したことが、また、書かれていますが、その実態については、改革派/改革集団メンバーがすでに明らかにしています( JR3QHQ 田中透理事による理事会報告。7K1BIB 山内貴博・関東社員候補者による「髙尾会長の総務省宛「要望書」に…)。また、2019年9月の理事会で、大矢理事が提案された「総務省の要望書の提出に関する規程」案に対し、会員ファーストの会に属する理事らがこぞって反対し廃案に持ち込みました。そのように反対した理由は、会員ファーストの会のサイトにも、書かれていませんでした。 […]
[…] 髙尾会長は、最近、電波部長に「直接」1通の要望書を渡したことを強調していますが、それがいかに現実にそぐわないかは、こちらの記事に詳しく書きました。本来JARLが果たすべき役割の一丁目一番地においてこのような説明がなされていることは、とても痛々しく感じます。1片の要望書は出さないより格段にましですが、それだけで法改正が実現するものでは決してないのです。(引用終了) […]